自我效能
1.什么是自我效能
自我效能是指人们对自身能否利用所拥有的技能去完成某项工作行为的自信程度。
自我效能感(self—efficacy)是由美国著名心理学家班杜拉(bandura,1977)提出的一个重要概念。班杜拉凭借着他对人性及其因果决定模式(三元交互决定论——个体、环境与行动三者之间的交互决定论)的理智把握,在认知心理学的影响下,提出了自我效能感的概念,对这一中介过程做出了理论解释。
2.自我效能理论阐述
自我效能理论来源于班杜拉提出的三元交互决定论的观点——即人类行为与人内在诸因素以及环境三者是交互作用、相互决定的。在三者交互作用的机制中,班杜拉又特别重视由人的各种因素构成的自我系统,他由此衍生开来提出了自我效能理论。自我效能是指个体应对或处理内外环境事件的效应或有效性,它包括一系列的自我效能现象,其中最为核心也最具有实践意义的就是自我效能感。
自我效能感指个体对自己能否在一定水平上完成某一活动所具有的能力判断、信念或主体自我把握与感受。它与一个人的个人能力水平相关,但并不代表个人真实的能力水平。自我效能感具有决定人们对行为任务的选择及对该任务的坚持性和努力程度。同时也影响人们在执行任务过程中的思维模式以及情感反映模式。
自我效能感的形成受多方面因素的影响,这些影响其发展的因素被称为自我效能信息,班杜拉认为人们对于自己的才智和能力的自我效能信念主要是通过亲历的掌握性经验、替代性经验、言语说服、生理和情绪状态这四种信息源提供的效能信息而建立的。
- 1.亲历的成败经验
亲历的成败经验是指个体通过自己的亲身行为所获得的关于自身能力的直接经验,亲历的成败经验对自我效能感的形成影响最大。因为*自己的经历得到的关于自身的认识最可*,成功的经验可以提高自我效能感,使个体对自己的能力充满信心。反之,多次的失败会降低对自己能力的评估,使人丧失信心。另外,自我效能感的形成在某种程度上受制于个体对自我形成行为表现成败的各个因素(如:任务的难度、个人的努力程度、外界援助的多寡等)的权衡。
- 2.替代性经验
替代性经验是指通过观察他人的行为和结果,获得关于自我可能性的认识。替代性经验对自我效能感的形成非常重要。当一个人看到与自己水平差不多的人获得成功时,能够提高其自我效能判断,增强自信心,确信自己有能力完成相似的行为操作。相反,当看到与自己能力不相上下的人,虽然付出了很大的努力,仍遭失败时,他就会降低自我效能感。
- 3. 言语说服
影响自我效能感的另一个信息源是他人的鼓励、评价、建议、劝告等。言语说服是进一步加强人们认为自己拥有的能力信念的手段。尤其是当个体在努力克服困难时,如果外界有人表达了对他(她)的信任或积极的评价,会较容易增强其自我效能。
- 4.情绪与生理的影响
一个人的情绪状态与生理状态有时也会影响自我效能感的水平。比如生理上的疲劳、疼痛和强烈的情绪反应容易影响个体对自我能力的判断,降低自我效能感。
3.自我效能感的作用
自我效能感可通过个体的选择、认知、动机、情感四种中介来发挥其主体作用:
①选择过程。自我效能感影响到个体对环境及行为活动方式的选择,这些选择又反过来影响个体某些能力的发展。
②认知过程。自我效能感以各种方式对认知过程产生影响,如目标设置、归因方式等都受自身对能力判断的影响。
③动机过程。个体在活动过程中的努力程度以及面临困难时的持久性和耐力也受自我效能感的影响。
④情绪过程。自我效能感会影响个体在面临紧张事件时的应激状态、焦虑及抑郁程度。鲁森斯认为:自我效能是指个体对自己能力的一种确切的信念(或自信心),这种能力使自己在某个背景下为了成功地完成某项特定任务,能够调动起必须的动机、认知资源与一系列行动。
4.自我效能的培养
- 一、 通过熟练掌握与成功体验来提高自我效能
俗话说“熟能生巧”,信心是建立在成功的基础上的,提高自我效能最可靠的方法,就是在完成某项任务的过程中,反复体验成功。
有许多方法可以让员工有熟练掌握的能力体验,并让他们的信心随时间增强。例如,一个培训师可以把一个复杂的任务分解成若干部分,并且一次一小部分的教授给员工这些简单的子技能,这使员工能更频繁的体验“小成功”,从而帮助他们增强自我效能。这些简单的任务和技能会被逐步整合成为更大、更复杂的整体,而且员工在每一步都有练习和掌握的机会。另一种方法,是为员工创造“能够熟练掌握”的经历,有意把他们放在成功可能性很大的情境中,这样他们就会有更多机会来体验成功。组织应该给员工创造机会,让他们每天去做自己最擅长做的事情,通过不断成功来提高他们的自我效能。
- 二、 通过替代学习和模仿来提高自我效能
在许多工作情境中,熟练掌握和成功体验的机会是难以获得的。但幸运的是,熟练掌握和成功的直接经验并不是增强自我效能的唯一方法。通过认知过程,即通过观察他人成功和失败的经历,人们也可以增强自己的信心。虽然直接体验比替代学习和模仿更有效,但是,观察性的体验可以让个体认识他人的成功和失误,并从中学习,进而有选择的模仿他们的成功行为。这种学习增加了观察者未来获得个人熟练掌握体验和成功的机会。然而,要使模仿过程能有效增强自我效能,榜样和情境之间必须有相似之处。
员工与角色榜样之间的相似性越高,他们的自我效能就越可能受到角色榜样成功的影响。这意味着,同事传授的个人经验和秘诀,可能比专业培训师和著名的外部顾问进行的正式培训更能提高自我效能。因为同事往往被认为在背景、能力和职业目标上与员工本人更相似。因此,观察那些受人敬佩的同事是如何开展工作的,感受他们的成功,继而向受训的员工灌输一种理念,即“如果他们能做到,我也能做到”,从而提高他们的自我效能。
除了与榜样相似之外,被观察的情境与实际工作越相似,观察体验越可能增强自我效能,因为自我效能是与具体情境相联系的。因此,对自我效能的培训应该在与实际工作相似的环境中进行,培养与真实工作直接相关的技能,那些在过于简单化和理想化的模拟环境中进行的信心培训,对实际工作中的自我效能影响不大。
- 三、 通过社会说服和积极反馈来提高自我效能
仅仅是听到别人对你的赞同和对你进步的积极反馈,你就会把自我怀疑转变为自我效能。换句话说,当你听到别人鼓励说“你能够做到”和“在完成……的第一步中,你做的非常好”时,你内心的想法和信念就开始转向相信“我能够做到”。事实上,科学研究已经证明,运用积极反馈和社会认可能够提高员工的绩效,有时这种作用甚至超过了金钱奖励和其他激励技巧所带来的影响。
这些非金钱的积极强化物(比如关注、认可和积极反馈)对绩效的影响最近才得到了重视。在现实生活中,大多数组织在技术培训和经济报酬体系上投以重资,却往往忽视了一项重要资源——一项数量无限又没有成本的资源。这一资源包括:感谢、赏识、向员工提供反馈和认可等一系列强有力的绩效影响因素,它不仅对期望员工表现出来的行为有强化作用,同时还能帮助员工增强自我效能。
- 四、 通过改善员工身心健康状况来提高自我效能
员工的身心健康状况与自我效能的关系虽然没有上面三个方面那么紧密,但同样会对自我效能产生影响。例如,积极的心理状态能激发观察、自我调节、自我反思等认知加工过程,这些加工能增强他们的个人控制感和信心;相反,消极的心理状态往往让人感到绝望、无助和悲观,进而导致自我怀疑和效能降低。身体健康与自我效能的关系也同样如此。良好的健康状况对一个人的认知和情绪状态,包括对自我效能的信念与期望都有积极影响;相反,疾病、疲劳和身体不适则有消极影响,当一个人有严重的生理疾病时,他的自我效能甚至会降低为零。
尽管组织确实很难控制员工的心理和身体健康,但至少在某些方面,组织还是可以起到一定积极作用的。从现场锻炼和健康项目,到家庭友好福利(如儿童看护服务),到全面的员工帮助计划,乃至非正式的社会活动和聚会……组织可以通过很多方法,帮助员工在充满压力的工作环境中避免身体和心理的损耗,从而间接提高其自我效能。
5.自我效能在提升工作绩效上的应用
自我效能在工作绩效上可以从以下方面得到应用:
- 一、人员选拔:
在一项特定任务的人员选拔中,应用自我效能测量是非常有价值的管理实践。在进行自我效能测量时,必须首先界定目标任务和环境特征,以保证测量结果有价值。
【例如】某公司要开拓新市场,需要一名区域经理,拟在现有客户经理中进行选拔,关于新市场的相关信息选拔对象均有了解。人力资源部门编制了一个自我效能测量表:
自我效能评价可以帮助人力资源管理人员对选拔对象未来的绩效表现进行预测。当然,对人员的选拔还要综合考虑其它方面因素的影响,但无疑是使选拔更可靠和有效的方法。
自我效能评价可以帮助人力资源管理人员对选拔对象未来的绩效表现进行预测。当然,对人员的选拔还要综合考虑其它方面因素的影响,但无疑是使选拔更可靠和有效的方法。
- 二、培训发展:
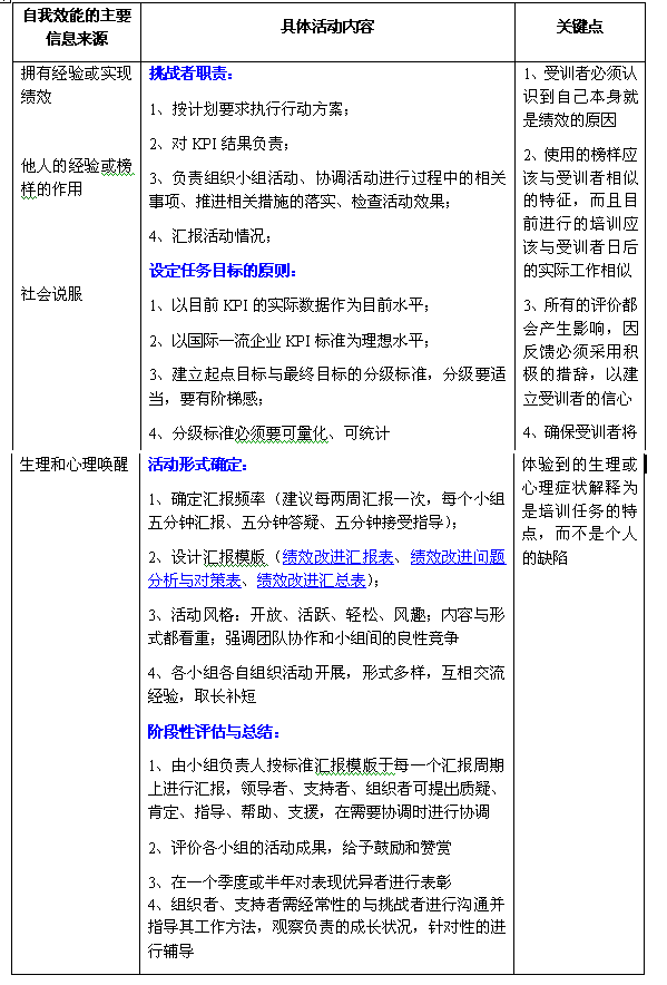
自我效能是一种状态,而不是一种特质,它与特定任务和情境相关,随着任务的不同会发生很大的变化,因此是可以塑造和改变的。自我效能的主要信息来源有以下几点:
①拥有经验或实现绩效;
②他人的经验或榜样的作用;
③社会说服;
④生理和心理唤醒。
针对以上四点开发培训发展计划,可以有效提升受训者自我效能。长期以来困惑培训者和人力资源管理人员的难题是如何提升培训有效性,培训与实际工作两张皮的问题使得培训资源的效益难以发挥,培训的投入产出比较低,笔者认为基于自我效能提升的培训发展计划是可衡量、可实现的有效方法,对于提升培训有效性有很大的帮助。
【例如】某公司人才培养计划—“挑战者行动方案”
该方案是针对基层管理者的三年期的培训、培养计划,目的是绩效改进、人才加速培养、建立无边界协作团队文化氛围。让受训者能了解企业整体运营情况,加速其个人成长。
最后,引用鲁森斯《组织行为学》中的一句话作为这一段的结束:“这种对自我效能的培训和发展已经被证明是有效的,而且将来的发展潜力也似乎是无限的”。
- 三、工作设计:
笔者在咨询实践中发现,销售类企业中员工的一般自我效能通常高于制造类企业中的员工。这与人员所从事的工作特征和工作范围有关系。
该模型告诉我们,员工在工作中体验以下关键心理状态时能提高自我效能:①感觉工作有意义;②感到对完成工作承担责任感;③能及时了解工作结果。
在传统的制造型企业中,由于分工较细,大量的靠协作完成任务,工作本身的特征决定了从业人员以上三点关键心理状态难以体验到,使得员工激励成为难题,这是因为工作本身造成的,与员工个人没有关系。
因此,应用工作动机的工作特征模型对工作进行重新设计有助于提升从业者的自我效能,进而达到提升工作绩效的目的。
例如:两家咨询公司咨询顾问的工作设计对比
实际情况调查结果是A公司咨询顾问的离职率明显高于B公司,而同期A公司项目经理的离职率则与B公司没有太大差别。
工作设计有助于提高工作绩效和员工满意度,目前在一些国际知名的公司,如3M、AT&T、摩托罗拉等公司都有所应用。
- 四、目标设定:
自我效能是个体能够成功完成某项具体任务的知觉或信念,它与目标承诺相关。自我效能高的人往往会设定更有挑战性的个人目标,也更有可能实现他们,且对目标的承诺更强。在对企业进行绩效辅导时,我们通常会将绩效通过KPI进行量化,并通过设立KPI的多个目标或设立分层目标,使任务具体化,将任务范围和具体达成的路径通过KPI指引以激发员工的自我效能感。
【举例1】衡量某项具体任务达成程度的指标和目标:
在目标设定时,一定要考虑目标责任者对该目标的自我效能水平,否则该目标的达成可能性会受到影响。在辅导企业制定绩效目标时,我们通常会通过员工的充分参与、制定适合的而不是过高的目标来增强员工的自我效能,避免强制的、过高的目标对自我效能的影响,而最终对绩效产生影响。
目标与员工自我效能有正相关关系。一方面自我效能高的人更有可能实现目标,另一方面,具有挑战性的目标有利于提高员工的自我效能感。
但如果强加给员工一个不可能实现的目标,那么个人目标、自我表现效能以及绩效则有可能降低。
自我效能的开发运用有重要的价值。除笔者以上提到的几点之外,还可以在压力管理、团队管理、领导力开发等方面得到有效的应用。这都需要专业管理机构和管理从业人员进行大量的实践,以总结和发展应用成果。
