
Managershare:优秀的合伙人,助推的不仅仅是创始人本身,对于公司的成功也极为重要。看阿里巴巴,腾讯,新东方是如何筛选到优秀的合伙人,成为行业领袖的。
合伙人时代的到来
在大众创业、万众创新的时代,公司与人的关系已经从单纯的资本雇佣关系转向共创、共享、共担的合伙联盟关系,合伙人的时代已经到来。大型成熟公司将高潜力员工发展成为合伙人以保持企业的活力,如万科合伙人计划;而创业公司更是需要寻找到卓越的合伙人以实现公司的生存和突破。
作为全球最优秀的创始人之一的亚马逊创始人杰夫•贝佐斯在被问到是如何成功地完成从创业者到管理者再到决策者的转变时,他回答到:“可以把这一转变看作从问‘怎么做’到‘做什么’再到‘谁来做’的过程”;
苹果公司的创始人乔布斯关于苹果成功的最重要的经验就是只寻找顶级人才,苹果公司的顶级研发者的绩效是其他科技公司普通软件工程师的9倍;
真格基金创始人徐小平在近期的演讲中也着重强调了合伙人的重要性,他表示:“合伙人的重要性超过了商业模式和行业选择,比你是否处于风口上更重要。”
在一个面对 300 名企业高管的关于“如果你从头开始打造企业,现有员工中,你再次雇佣的比例占多少?”的问题调查,综合答案是“大约 50%”。
创业公司找到优秀合伙人的精准率比这个比例甚至还低。
很多创业公司发展瓶颈就是合伙人团队的瓶颈。那么如何破解这一难题,以下创始人寻找到优秀合伙人的四步法会给很多企业带来帮助。
创始人寻找到优秀合伙人四步法

1、找什么样的合伙人——人物画像
古代官府为了抓捕罪犯,通常会让画师模拟罪犯的画像以发布“海捕文书”,画像的目的是在古代人识字率不高的情况下尽可能说明罪犯特征,古代也比较封闭、政府实行了保甲制或连坐制,很容易识别头部特征的外来人,因此画像找人是最有效的方式。
如果创始人有了宏伟想法之后,紧接着考虑的就是寻找志同道合的合伙人。
找合伙人的第一步就是要思考你想找到什么样的合伙人,什么样的合伙人才能一起把你宏伟的想法变成现实,借鉴画像找人的方法可以在茫茫人海中寻找到优秀的合伙人,这里的画像即是”人才标准“。
杰夫•贝索斯曾说到:“制定人才聘用高标准,现在是、将来也是公司成功最关键的要素”。
世界领先的高管寻访公司亿康先达总结出合伙人及高管选才标准的“1+4”潜力模型:


潜力因素是比经验、智商等更能预测一个人的未来发展空间。
基于过去经验和现在能力的面试理论假设前提是过去的经验和现在的能力是预测未来成功的关键影响因素,就如要评估一个运动员在即将到来的比赛中的成绩,是通过它过去的训练表现、以往比赛成绩等来预测。
但现在我们面临的环境是多变的、复杂的、难以预测的,因此除了考察以往的因素,评估其未来的潜力更具有价值。
而且对于创业企业来说,除非创始人具备耀眼的职业经历、资本或社会影响力,否则很难能找到经验和能力俱佳的合伙人,创始人从潜力角度去评估,更易发现具备合伙人潜质的人才。
当然共同的价值观和教育背景也是重要的评估要素。
2、去哪里找合伙人——五同关系网:“同学、同事、同志、同行、同乡”
组建合伙人团队是企业创始人最关键的事情,创始人不可能大规模的采用公开人才筛选的方式去找到合伙人,创始人面对茫茫人海最困惑的就是去哪里找合伙人,我们从知名企业创始人寻找合伙人的实例中也许能找到答案。
阿里巴巴合伙人团队:十八罗汉
众所周知,阿里巴巴的成功离不开 18 个合伙人团队,也就是著名的 18 罗汉,我们分析一下 18 罗汉与马云的关系。

从合伙人背景资料分析中可以看到, 除 5 名合伙人不能确定加入阿里的背景及和马云的关系外(不纳入计算范围内),其他合伙人均与马云是夫妻、同事的亲人、朋友、校友、师生、合伙伙伴等亲密的关系,具体数据如下图:

马云的人格魅力和事业愿景凝聚了身有密切关系的优秀人才,在阿里艰难的创业阶段,基于亲密关系的高度稳定合伙人团队使阿里挺过难关、突破重围,造就了阿里巴巴的辉煌。
腾讯合伙人团队:五虎将
腾讯的 5 位创始人在创业前最主要的关系是同学和同事。
其中马化腾、张志东、许晨晔和陈一丹是从中学到大学的校友,前三位是深圳大学计算机系的同学,而曾李青则是马化腾姐姐的同事,也是许晨晔的同事。
马化腾认为:这样的关系心态上会好很多,可以相互吵架不记仇,相对在外面萍水相逢的,遇到争执的话很容易出问题。”

腾讯的这种基于同学和朋友关系的合伙人团队,分工明确、各有所长、相互信任、价值观一致,形成理性的标杆创始合伙人团队。
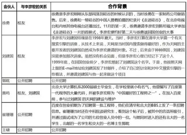
百度创始合伙人团队:七剑客
百度最早创业的 7 大创始人分别为:李彦宏、徐勇、刘建国、雷鸣、郭眈、崔姗姗、王啸,被业内称“百度七剑客”。

因李彦宏美国留学和工作的背景,百度的合伙人构成中和阿里、腾讯的合伙人有很大的不同,有校友关系的是 3 位,而且不是直接的校友关系,是通过妻子和行业专业交流认识的,有 3 位是通过公开招聘渠道加入的。
李彦宏没有国内积累的人脉,因此没有较亲密的同学、朋友资源,作为在外企工作的顶尖技术专家,通过公开招聘寻找合伙人便是可行的选择方式,但有校友关系的合伙人仍然占比达到 50%。
新东方合伙人团队:三驾马车
新东方昔日“三驾马车”中,俞敏洪和王强 1980 年一同考进北京大学西语系英语专业。
两人风格完全不同,王强多才多艺,后来成为新组建的北大艺术团团长,是“绝对的风云人物”;而俞敏洪出身农村,对城市生活充满陌生感。因为都喜欢读书,两个人交往密切。
1983 年,徐小平来到北京大学团委担任艺术团的指导老师,3 人随后产生交集。这样的校友关系在即使徐小平和王强离开新东方后,三个合伙人仍然保持着同志般的友谊。
携程合伙人团队:携程四君子
携程创业四君子中,除 CEO 梁建章是复旦毕业的,沈南鹏、范敏、季琦均是上海交大校友。早在 1982 年中学生计算机竞赛上,沈南鹏和梁建章这两个数学“神童”同时获奖,从此产生交集。
1999 年春节后的一天,梁建章与季琦、沈南鹏等上海交通大学校友聚会,几个年轻人就互联网话题热烈地讨论了一夜。
最后的结论是:一起做一个向大众提供旅游服务的电子商务网站。因此交大校友关系是携程合伙人团队的链接纽带。
电影《中国合伙人》中有句广为传播的台词:“千万别和最好的朋友合伙开公司”。
基于大量企业的合伙人团队构成实证研究,我们发现基于创始人的同学、同事、同志(好友)、同行、同乡”等亲密关系的圈子才是合伙人人选的关键来源。
不是所有的同学、同事、同志、同行都可以做合伙人,但是从五同圈子中选到合适合伙人的方式是创始人寻找合伙人的最靠谱、最高效的方式。
如果基于亲密关系的圈子都不能合伙创业,那么公开寻找的陌生人更难组成能共度难关合伙人团队,并且在创业前期,寻找到优秀的陌生人的成本也是非常高的。
当然,合伙人选择和团队的组建需要根据企业发展的不同时期采用不同的人才策略,并不是完全或一直从五同圈子中选择合伙人。
2014 年阿里巴巴上市时,其合伙人团队增加到了 30 人,而其中 18 罗汉留在合伙人名单的只有 7 人,其他 23 人均是企业发展过程中从社会招聘中引进的优秀人才。
百度上市后除李彦宏外其他创始合伙人也基本陆续离开百度,腾讯的创始合伙人也陆续通过不同形式退出腾讯。
从较多企业的人才策略的变化,可以总结出企业从初创企业到成熟企业的吸引人才的策略,从基于强关系为主的人才引进、到引进基于弱关系的社会人才招聘到采用基于契约的职业化经理人关系的变化规律,具体如下图:

3、如何评估合伙人——按画找人:清单式的评估法
当创始人要寻找合伙人的时候,不妨列出基于亲密关系的五同圈子的人的名单,按画像找人,依据合伙人标准进行一一对照,以寻找合适的合伙人。
雷军表示,当年在选择创办小米时,从来没有硬件创业的经验,因此要搞定硬件工程师其实非常困难,而雷军当初的做法就是:“用 Excel 表列了很长的名单,一个个找合伙人。”
当你找到有可能是合伙人的人选时,到底如何评估是否是创始人需要的合伙人,这一难题困惑了很多人。
2002 年获得诺贝尔经济学奖的著名心理学家卡尼曼,在其 21 岁时曾作为以色列国防军的一名中尉接受了一项艰巨的任务: 在全军建立面试系统。
卡尼曼想出了与战斗相关的 6 种特质,包括责任心、社交能力甚至还有男子气概等。
针对每个要素,他就每个候选人的生活提出问题,这些问题深入考察他们之前做过的工作、是否守时、和朋友互动的频率、对体育的爱好和参与度,还有其他一些方面。
面试官要按指导提出问题,倾听回答,然后对每个特质按 1-5 分进行评分,这种把 6 种测评分数加起来的简单办法最终证明能很好的预测士兵们的表现,效果远远超过以前的评估模式。
之后的 40 年,军队一直在使用卡尼曼的方法,基本没有变化。上述卡尼曼的面试评估方法就是基于画像特征——人才标准的评估法。
把你想找的合伙人标准列成菜单式的项目,通过提问考察实际表现,并进行评分,评估清单上的合伙人,最终选择出优秀的合伙人。
不过,价值观、潜力等冰山下面的素质能力很难像知识一样直观的观察或评估到。在评估的时候要听其言更要观其行,关键是评估行为表现。
也许创始人会在没有太足的底气和自信的情况下去评估合伙人,在有一些疑惑,比如动机 、背景的真实性等还没搞清楚的情况下去决策,但往往合伙人加入创业团队后,这些困惑会变成合伙的阻碍,也增加了团队风险。

在难以采取理性、采用科学工具评估的时候,善于用感性的判断也许有利于帮助人才决策, 创始人可以多问自己几个问题:
这个人是你理想的人选吗?如果不是有多大的差距?
我想让这个人当我的老板吗?
我能从这个人身上学到更多的东西吗?
如果这个人为竞争对手工作,那会怎样?
这个人能给我们企业带来更大的价值吗?
问过以上的问题后,也许创始人对人才的决策会更决断和精准。

4、如何吸引到合伙人
即使你现在找到你想寻找的合伙人,但往往没有那么容易说服他加入你的合伙人团队。卓越的人才倾向加入卓越的团队,要吸引到卓越合伙人。
首先创始人必须是能得到合伙人拥戴的,能够相信创始人的事业愿景,被创始人的人格魅力所吸引。
三国诸葛亮为什么选择了当时实力最弱的刘备,在三国志中《隆中对》里面可以看到,孔明对刘备的评价是:“将军既帝室之胄, 信义著于四海,总揽英雄,思贤若渴。”
诸葛亮选择刘备,从根本上来说,是相互吸引,同样崇尚德治,同样重视做人,同样推行仁政,同样致力于匡扶大汉江山。
谷歌以顶尖的环境设施、企业文化和福利待遇而著称,但精英人才之所以选择谷歌,更重要的是能和顶尖的创意精英共事。
当问蔡崇信为什么要放弃百万美元年薪而选择阿里巴巴时,他说:“阿里巴巴特别吸引我的第一是马云的个人魅力;第二是阿里巴巴有一个很强的团队。
1995 年 5 月第一次见面在湖畔花园,当时他们有十几个人。第一感觉是马云的领导能力很强,团队相当有凝聚力。如果把阿里巴巴这个团队和其他团队作比较,这个团队简直是个梦之队,这里有一些做事情的人,他们在做一件让我感觉很有意思的事情。做这个人生重大抉择时,没有非常理智的依据,更多地来源于内心的强烈冲动,我喜欢和有激情的人一起合作,也喜欢冒险!所以我就决定来了,如此而已。”
因此 A 级创始人才能吸引到 A 级合伙人,B 级创始人只能吸引到 B 级人才甚至 C 级人才。
其次,用事业愿景或者是梦想吸引合伙人。
马云用要创办世界上最伟大的互联网公司这一梦想吸引了甘愿每月只拿 500 元的精英人才,让天下没有难做的生意这一使命激励更多的合伙人去奋斗,如果只能用钱才能吸引到的合伙人,那至少一定不是创业阶段需要的合伙人。
另外,合伙人是要有共创、共享、共担精神。
创业阶段吸引合伙人的重要法宝就是股权激励。初创企业由于现金压力、盈利能力等原因不太能提供高额的薪资水平,以股权为代表的未来收益保障就成为吸引和绑定优秀合伙人的重要手段,同时,创始人也可以用股权来使合伙人有更强的企业认同感、归属感,传达共创、共享、共担的精神。
周鸿祎说找合伙人比找老婆还难,我们相信如果创始人按照以上的四步法,并注意使用感性的人才判断,相信会降低组建合伙人团队的难度,并找到优秀的合伙人,那么创始人的创业便已成功了一半。
(下载iPhone或Android应用“经理人分享”,一个只为职业精英人群提供优质知识服务的分享平台。不做单纯的资讯推送,致力于成为你的私人智库。)
作者:佚名
来源:创业平说
