自2021年4月12日起,我市启动在内地的港澳同胞适龄人群接种国产新冠病毒疫苗工作。
我市目前使用的是国产新冠病毒灭活疫苗,全程需接种两剂。根据现阶段国家政策规定,在广东省内年龄18周岁至59周岁,以及部分60周岁以上因特殊原因需接种、且身体基础状况较好的港澳同胞,按照本人“知情、自愿”原则,凭内地公安部门制发的港澳居民居住证或内地医保参保凭证,免费接种疫苗;在省内各类学校工作和学习的港澳籍师生,参加所在学校组织的免费疫苗接种。不符合上述条件的在内地港澳同胞,自费接种疫苗,费用为100元/剂次。参加接种的港澳同胞接种保障政策和措施与我市居民一视同仁、同等对待。
预约方式如下:在我市自愿接种的港澳同胞可通过“粤健通”微信服务平台(自费及免费)或“广州健康通”微信服务平台(免费人员)在线预约登记。免费接种人员可在全市各接种单位接种疫苗;自费接种人员在11个区指定的定点新冠疫苗接种单位接种疫苗。
预约成功后需按照相关通知和指引,携带有关凭证前往指定接种点接种疫苗。接种前,请配合接种点工作人员完成规定程序,主动告知个人健康状况,配合医护人员询问,确保知情、自愿接种。接种后留观30分钟,14天内密切关注身体情况,如有不适,及时就医。接种期间,请按照当地疫情防控措施,做好个人卫生防护。
相关链接:
1. 预约平台二维码


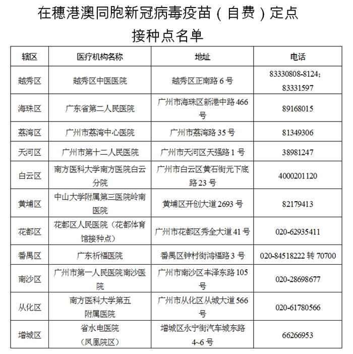
2. 广州市在穗港澳同胞新冠病毒疫苗(自费)定点接种点名单

3.广州市在穗港澳同胞新冠病毒疫苗接种工作流程

中国足彩网网q18点tv:台湾台东县发生4.3级地震 震源深度10千米
亚博网页版登录界面:数据预测:澳大利亚或到2023年才能完成全
凯发下载进入:“五一”长三角铁路日均客发量逾310万人次 “生
beat365足彩网址:一图|黄之锋等非法集结案 法官判词要点
永利澳门娱乐场3299:美疾控中心预测:美国新增新冠病例数在7月
beat365足彩网址:瓜子的脂肪含量很高,所以吃瓜子相当于喝油这
人生就是博尊龙-一季度国内生产总值249310亿元,同比增长18.3%
足彩亚盘-狗粮来了!王子文晒吴永恩的画太用心了
足球分析推荐310-“打铁还需自身硬,强化质量自扬鞭”仁品耳鼻
买足彩稳胜技巧-外交部:日本应对全人类和子孙后代负责,收回